News

新闻资讯

建设工程劳务分包、专业分包、物资供应商资源库采购(项目名称)遴选公告

华体会平台:2025-12-22

一、遴选条件

建设工程劳务分包、专业分包、物资供应商资源库采购(项目名称)  已由 湖北桂泉建筑工程有限公司(遴选人) 批准实施。代理机构为 湖北星晨项目管理有限公司 。本项目已具备遴选条件,现进行公开遴选。

二、项目概况

(一)项目名称:建设工程劳务分包、专业分包、物资供应商资源库采购

(二)项目编号:XC-ZB2025-271   

(三)遴选范围:主体结构劳务分包、地基基础工程专业分包、防水防腐保温工程专业分包、消防设施工程专业分包、建筑装饰装修工程专业分包、建筑机电安装工程专业分包、电梯采购及安装、商品混凝土、钢物资采购分包商资源库(若政策变化有最新规定的,参照相关规定执行),具体详见遴选文件第三章采购需求。

(四)各包号入围供应商的确定:

1、评审委员会对满足遴选文件实质性要求的申请文件,采取综合评分法,并按得分由高到低进行排序。当综合评分相同时,详见遴选文件第四章评审方法、步骤及标准

2、评审委员会根据综合得分的排序情况,按照一定的淘汰率推荐入围供应商

3、各包号淘汰率的范围:

第一包号:劳务分包

当总数量≦50家,淘汰率不低于20%;

50家<总数量≦100家,淘汰率不低于30%;

当总数量>100家,淘汰率不低于40%,且经淘汰后入围总数量不得超过60家。

第二包号:专业分包

1)地基基础工程

当总数量≦10家,淘汰率不低于20%;

10家<总数量≦20家,淘汰率不低于30%;

当总数量>20家,淘汰率不低于40%,且经淘汰后入围总数量不得超过10家。

2防水防腐保温工程

当总数量≦20家,淘汰率不低于20%;

20家<总数量≦30家,淘汰率不低于30%;

当总数量>30家,淘汰率不低于40%,且经淘汰后入围总数量不得超过20家。

3)消防设施工程

当总数量≦20家,淘汰率不低于20%;

20家<总数量≦30家,淘汰率不低于30%;

当总数量>30家,淘汰率不低于40%,且经淘汰后入围总数量不得超过20家。

4)建筑机电安装工程

当总数量≦20家,淘汰率不低于20%;

20家<总数量≦50家,淘汰率不低于30%;

当总数量>50家,淘汰率不低于40%,且经淘汰后入围总数量不得超过30家。

5)建筑装饰装修工程

当总数量≦50家,淘汰率不低于20%;

50家<总数量≦100家,淘汰率不低于30%;

当总数量>100家,淘汰率不低于40%,且经淘汰后入围总数量不得超过60家。

第三包号:物资类

1)钢材

当总数量≦5家,淘汰率不低于20%;

5家<总数量≦15家,淘汰率不低于30%;

当总数量>15家,淘汰率不低于40%,且经淘汰后入围总数量不得超过10家。

2)商品混凝土

当总数量≦5家,淘汰率不低于20%;

5家<总数量≦15家,淘汰率不低于30%;

当总数量>15家,淘汰率不低于40%,且经淘汰后入围总数量不得超过10家。

3)电梯采购及安装

当总数量≦5家,淘汰率不低于20%;

5家<总数量≦15家,淘汰率不低于30%

当总数量>15家,淘汰率不低于40%,且经淘汰后入围总数量不得超过10家。

注:如计算过程中出现小数点,均保留小数点后两位,不实行四舍五入。

4、各包至少淘汰一家供应商,各类确定入围的供应商低于3家的则取消该类资源库。

(五)服务期限:两年。

(六)申请人可同时参加不同包号或者不同专业类别或者不同物资种类的项目遴选。

(七)本项目为企业采购,所有解释权归遴选人所有

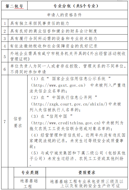
三、申请人资格条件、报名及遴选文件的获取、申请文件

的递交等

image.png

image.png

image.png

image.png

image.png

image.png

image.png

image.png

四、发布公告的媒介

1、http://www.xncfjt.com/(咸宁城市发展(集团)有限责任公司)

2、http://hbxcgc.com(华体会平台)

五、联系方式

1、遴选人:湖北桂泉建筑工程有限公司  

地址:咸宁市银泉大道368  

联系人:刘工  

电话:18934698786  

2、代理机构:湖北星晨项目管理有限公司

地址:咸宁市温泉塘角路16号  

联系人:庞工(包一)、徐工(包二)、肖工(包三)

电话:0715-8102186 

其他新闻